首页
即时比分
足球比分
篮球比分
网球比分
棒球比分
电竞比分
欧冠
英超
意甲
德甲
西甲
法甲
NBA
CBA
WNBA
NCAA
DOTA2
LOL
CSGO
KOG
U球APP下载
扫描下载有料完整版APP
www.uqiu.com
直播
CBA
WNBA
NCAA
DOTA2
LOL
CSGO
KOG
U球APP下载
扫描下载有料完整版APP
www.uqiu.com
足球专题
NBA
赛程
赛事推荐
足球推荐
篮球推荐
有料专家
U球APP下载
扫描下载有料完整版APP
www.uqiu.com
头条
头条
社区
U球APP下载
扫描下载有料完整版APP
www.uqiu.com
数据
足球资料库
篮球资料库
U球APP下载
扫描下载有料完整版APP
www.uqiu.com
搜索
APP下载
开播
关注
登录后可享受
蓝光10M高清画质,如亲临赛场
五大联赛/NBA 赛事随心订阅
与美女互动看球、发弹幕送礼物
登录
未注册手机验证后自动登录
当前位置: 首页>新闻资讯>足协重罚大连人:郑龙停赛6场罚6万 一人禁赛一年

足协重罚大连人:郑龙停赛6场罚6万 一人禁赛一年

作者:小小主编发布时间:2022-01-11 15:11:45阅读次数:9
图片

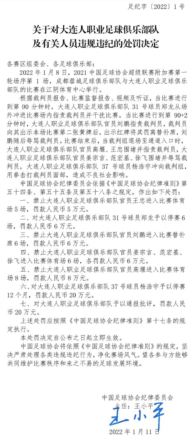
  1月11日,中国足协公布对大连人附加赛赛后围堵裁判事件处罚,一共7条罚款:球员杨浩宇停赛12个月,罚款20万;球员郑龙停赛6场,罚款6万;大连人俱乐部被罚款20万。此外大连人俱乐部官员也被罚。

图片
标签:
收藏
分享

<  上一篇

意甲-伊布连扳2球 AC米兰3-4惨遭赛季首败

下一篇  >

莫耶斯:关于埃弗顿现在是否不团结的话题,我真的不能发表评论

发表评论
发布
暂无评论
logo
推荐资讯
海港战泰山海报:击鼓催征奋力攀登 坚志而勇为
本周日,足协杯决赛海港对阵山东泰山。海港俱乐部发布主题为:“坚志而勇为 ”的赛前海报。  海港官微中
2022-01-07 16:09:13
0
国家级主裁执法 梅州市贺岁杯足球赛享受中超待遇
本文转自:人民日报客户端2023年梅州市“莲泉·新嘉园”贺岁杯足球赛日前在梅州曾宪梓体育场落幕,本次
2023-02-03 09:28:30
0
申花vs梅州首发:全华班PK4外援 于汉超杨旭先发
9月20日,中超第16轮补赛,上海申花对阵梅州客家。  上海申花首发:19-曾诚、4-蒋圣龙(U23
2022-09-20 17:30:23
0
小小主编
关注

562394

文章数

logo
ta的文章
更多
5月20日,天津市宣布张欣正式出任天津体...
2022-05-23 18:06:44
U球体育2月13日讯 快船客场对阵独行侠...
2022-02-13 13:07:40
NBA 北京时间10...
2022-10-02 02:21:15
西甲北京时间1月30日04:00,西甲联...
2023-01-30 06:27:05
国足完成换帅后,外界的焦点也转移到备战亚...
2023-02-27 16:28:03
英超这几天C罗在曼联对阵热刺的比赛还未结...
2022-10-25 04:15:37
11月12日讯 拜仁将在今晚对阵沙尔克,...
2022-11-12 21:21:12
据记者裴力报道,到今年5月为止,广州城队...
2022-05-25 15:02:11
CBA 北京时间10月10日,CBA新赛...
2022-10-11 07:27:33
中新网北京3月6日电(记者 王昊)不论你...
2023-03-07 15:38:07

网站地图

比分直播足球比分足球直播欧洲杯赛程篮球比分篮球直播NBA赛程CBA排名欧洲杯欧冠杯英超排名德甲排名西甲排名意甲排名中超排名

友情链接

logo主播帮助

主播开播教程U球直播规范U球直播协议直播工具下载

联系我们

申请主播QQ : 507688335问题反馈QQ :507688335客服邮箱 : uqiu168@gmail.com
  • 中国互联网诚信示范企业
  • 中国互联网诚信示范企业
  • 中国互联网诚信示范企业
  • 中国互联网诚信示范企业
  • 中国互联网诚信示范企业
  • 中国互联网诚信示范企业

关于我们|用户协议|隐私政策

辽ICP备 2021008822号|辽网文(2021)3698-110号|增值电信业务经营许可证:辽B2-20210535

版权所有 @ 沈阳佰乐网络科技有限公司 2021